harmonyos
随着HarmonyOS生态的不断壮大,开发者在构建应用时越来越需要集成丰富的媒体播放功能。本文将详细介绍如何在HarmonyOS系统中利用功能强大的AVPlayer来开发视频播放功能,通过...
2025-04-21
编程技术
882
今日,在中国深圳举办的华为开发者大会(HDC 2024)上,华为消费者业务CEO余承东宣布了一个激动人心的消息:纯血鸿蒙HarmonyOS NEXT正式开启开发者Beta测试,并公布了详细的升级...
2024-06-21
新闻资讯
517
2024年6月21日至23日——备受瞩目的华为开发者大会2024将在深圳盛大举行。华为官方最新公布的参会指南显示,大会主题演讲将在21日下午14:30至17:30进行,届时将揭晓HarmonyOS...
2024-06-20
新闻资讯
517
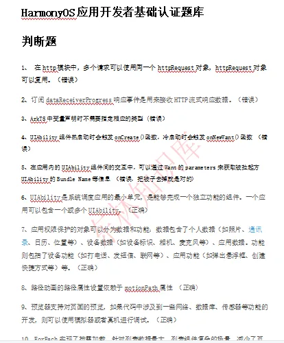
《HarmonyOS应用开发者基础认证题库》是一份专为HarmonyOS应用开发者准备的认证考试资料。该文档涵盖了HarmonyOS应用开发中的多个关键知识点,通过判断题和单选题的形式,帮助...
2025-04-14
图书文档
586













